太阳成集团tyc234cc(中国)股份有限公司-品牌公司SunCityGroup
太阳成集团tyc234cc
首页
关于我们
>
太阳成集团tyc234cc介绍
公司领导
组织机构
团队队伍
>
专任教师
经济学教研室
工商管理教研室
电子商务教研室
经济与金融教研室
数字经济教研室
本科教育
>
通知公告
专业建设
课程建设
教研教改
实践教学
教研活动
教学督导
学科竞赛
转专业工作
管理制度
资料下载
研究生教育
>
通知公告
硕士点介绍
导师名录
学科科研
>
团队建设
研究平台
科研团队
学术交流
员工动态
党建工作
>
党建动态
通知公告
党建文件
组织机构
组织发展
支部风采
纪检工作
工会工作
党建文件
支部生活
员工工作
>
学工公告
规章制度
团学动态
学子风采
资料下载
人才招聘
>
本科生招生
研究生招生
就业工作
合作交流
>
合作动态
合作项目
员工工作
>
员工风采
员工活动
当前位置:
首页
>>
本科教育
>>
实践教学
>> 正文
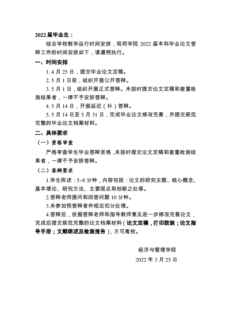
关于开展2022届毕业生论文答辩时间安排的通知
2022年03月28日 00:00 查看:
【关闭窗口】
【返回顶部】
【打印文章】